
對話企業家陶利——做企業靠 19年前,他是一個程序員,初出茅廬,經驗不足,憑借一己之力闖世界;

省市領導蒞臨億恩科技推進電 12月22日上午,由河南省商務廳,鄭州市商務局有關領導蒞臨河南省億

怎樣選擇服務器托管商?如何 互聯網開展至今,服務器方面的受到越來越多人的注重,假如要停止服務器
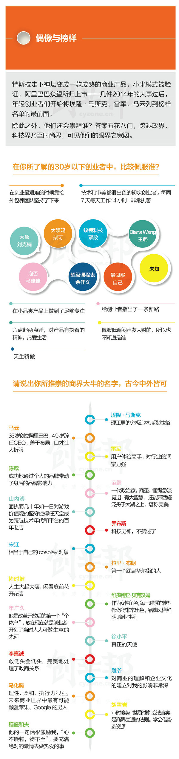
30歲是創業者正在經歷的人生階段,而30歲以前則象征著一段精力與能力相對平衡,理想主義稍稍戰勝現實色彩的青蔥歲月。我們研究這樣一個年齡層的創業者,不僅是為了體現他們的價值觀特征,也是要將他們還原到創業的場景中,描述并總結他們的創業狀態。